声明: 本文内容基于作者与 Jeff Dean 的真实对话整理,稿件经 Jeff Dean 本人审阅并授权发布,转载请注明出处。
过去我们追求五个九 (99.999%) 的高可用性,建立在一个不可动摇的前提上:代码的逻辑是确定的。但现在,当越来越多代码由 Agent 生成,系统底层的基本执行单元 (Building Block) 本身变成了概率性的。
那 Infra 这层到底要怎么适配和重构?
最近和 Google DeepMind 首席科学家 Jeff Dean 探讨这个话题时,我们得出了一致的判断:Agent 对 Infra 最深的冲击,是引入了一种全新的执行语义。

Jeff 是 TensorFlow、MapReduce、TPU 背后的核心作者和领导者。对一个长期做 Infra 的人来说,能和这样一位塑造了上一代计算范式的传奇讨论下一代 Infra 系统该如何承载 Agent,本身就是件很有意思的事。
当系统的基本执行单元不再是确定的
我最近跟一些头部科技公司和前沿 AI Lab 交流:AI 生成代码的体量,正在快速逼近,甚至已经超过人类直接编写的代码量。有些团队已经在用一个模型 review 另一个模型写的代码,测试也越来越多交给 Agent。
这让我下意识感觉到整个系统会变得极不可控。Jeff 的原话也是:"It can work, but it makes me a little uncomfortable."
经历过 Cloudflare 和 Kong 的超大规模工程实践后,我对系统边界形成了一种近乎肌肉记忆的敬畏。在那些承载核心业务的系统里,高可用从来不是靠运气,而是靠极其严苛的变更铁律和确定性的回滚机制堆叠出来的。
因为线上真的出事时,坏掉的通常是那些大家平时懒得细想的边界条件、跨系统接口和默认前提。也正因为踩过太多这种坑,我会坚决地认为:只要一个系统里存在不可见的中间状态、不可审计的副作用,或者语义含糊的 retry,我就默认它迟早会出事,区别只是时间问题。
当执行者本身开始变成概率性的,很多过去默认成立的基础设施假设将会受到严峻挑战。当越来越多代码由 Agent 生成、越来越多流程由 Agent 执行时,我们要靠什么来保证系统仍然可控?
Agent 时代的可靠性,可能要靠更重的手段来换
如果执行单元本身不再稳定,那高可靠性的设计可能就不能沿用人类写代码时代那套默认取舍了,很多地方甚至得用更重、更笨、但更稳的办法。
一种解法是,让独立的模型把同一个算法写两遍再做投票,或者同时跑三个副本。这当然是一种 heavy hammer(重锤),但在生成质量还不够稳定的时候,这种笨办法可能反而最现实。长期看,工程师的重心大概率会继续上移,不再执着于手写每一行代码,而是更多去设计约束、校验和编排,把具体实现交给 Agent 去完成。
今天,当代码的生成和执行都开始带有概率性时,可靠性将越来越依赖于冗余、约束、隔离和可恢复性。
未来高可靠系统可能在很多地方变得更重、更保守。
AI 让生成代码变得言出法随,却让执行的边界变得异常模糊。它没有减轻基础设施的责任,而是把更多责任重新压回了 Infra 执行层。
计算图 (Computation Graph) 和可恢复性 (Resumability)
当模型真正进入系统内部,而不是只在边上做一次性 API 调用时,整个 Infra 系统的形态就会发生改变。它不再是一个主程序调一个模型,而是多个子模型、多个工具、多个判断节点拼出来的执行网络。里面会有 speculative execution、有筛选、有分支、有回退,最后越来越像一张真正的 computation graph。
这种 Infra 系统追求的目标和过去一致,还是那几个老问题:延迟、可靠性、扩展性、成本。这也是为什么我会觉得它和上一代大规模系统之间并不是完全割裂,而是换了执行单元之后,很多老问题以新形式重新出现。
但底层约束已经不一样了。传统 Infra 系统里,让一台机器吃很多任务、必要时做 shed 或 replication,是很自然的设计。AI workload 不一样,一次推理可能就要绑住几十张紧耦合芯片,attention state 又大,上下文切换和跨节点调度都很贵。所以不是老原则错了,而是它依赖的物理前提已经变了。
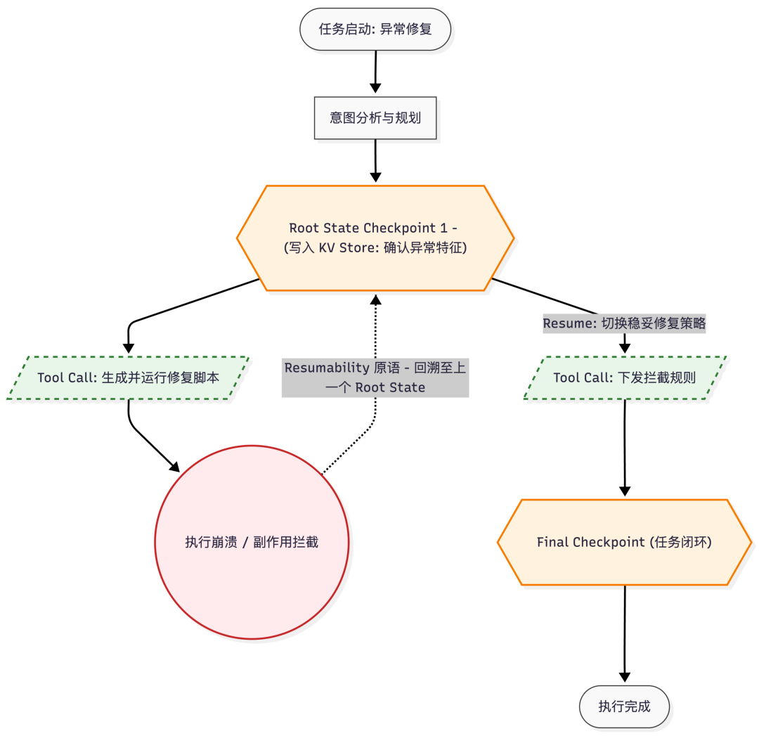
ML 研究者普遍喜欢同步训练:整个系统执行完一步,所有行为对齐,再进下一步。Jeff 认为,他们真正想要的其实不是同步本身,而是 Reproducibility(可重现性)。同步只是为了换来可重现的一种很贵的办法。这个点跟我一直在想的 Resumability(可恢复性)原语很接近,因为两者本质上都在解决同一件事:系统能不能回到一个有定义的状态,再继续往前走。
他的依据,是 Google Brain 训练系统演进的经验:从早期 messy 但能 scale 的异步训练,到后来为了可重现性转向同步架构,核心都不是去记录 packet 级别的网络状态,而是记录 ML 计算层面的因果顺序。比如哪些节点参与了同一次 all-reduce、步调如何对齐。这类状态量不大,却足以帮助系统回到一个可定义的计算状态。
这对 Agent 系统是直接相关的。一个任务跑了八个小时,如果在第八个小时出错,你能不能回到前一个 checkpoint?能不能从那里分叉出去试另一条路?能不能在人类介入、调整约束之后再继续跑?
Jeff 的长期直觉,是希望从硬件层重新定义这套系统约束。但我认为,至少在今天,Agent 最紧迫的很多问题其实并不需要等下一代硬件才能动手解决,Infra 这一层已经有很大的发挥空间。
现有 Agent Stack 缺少统一的恢复模型
主流 Agent stack 到今天为止,很多仍然像是在把过去 Infra 里的局部经验拼接起来:workflow engine 加一点 memory,tool calling 加一点 retry,checkpoint 加一点 snapshot,然后希望它能拼凑出一个可靠的 Agent runtime。
问题在于,把 Agent 当成更复杂的 request handler,或者带一点随机性的脚本引擎,都会走偏。因为它不是一次性调用的包装层,而是一个会持续运行、持续形成判断、持续改写外部世界的执行体。一旦失败,简单的进程重启肯定是不够用的,它需要的是语义级的恢复。

继续沿用确定性程序时代的默认抽象,很明显已经不够了。只不过到现在,这套东西最终会更像数据库里的事务语义、分布式系统里的工作流恢复,还是需要定义一种新的 runtime abstraction,行业里其实还没有形成定论。
如果还把那些围绕确定性程序建立起来的设计取舍,原封不动套到 Agent 身上,最后做出来的东西大概率只能跑 demo,离真正托住生产系统还差得很远。
语义化工作区 (Scratch Space)
想象一个工程师在处理复杂问题。他同时开着几十个浏览器标签页,记了一堆笔记,还画了一张架构草图。到了晚上准备下班,第二天再继续。这时候他真正需要保留下来的是那张草图和那些关键笔记,以及已经形成的中间判断和结果。
很多东西丢了都还能补,页面可以重新搜,日志可以再抓,临时结果可以再跑一遍。真正缺失的,是那个任务跑到一半时已经形成但还没固化下来的判断:它为什么排除了前两条路,接下来准备试什么,哪些约束已经被它确认过。
一个长时间运行的 Agent 会积累大量状态。有些是它主动形成的关键判断,有些只是执行过程里的临时数据。如果你只是用 VM Paging 或者进程快照的方式把所有内存一股脑存下来,表面上像是什么都保住了,实际上既低效浪费资源,又缺乏语义。因为你根本不知道哪些状态真正值得保留,哪些只是过程噪声。
我觉得更好的方向是一个类似 KV Store 的语义化工作区。它的价值不只是轻量,更重要的是它天然带语义:每一个 Key 都是 Agent 主动写进去的,代表它认为重要的状态;Value 则随着任务推进被不断更新。
这样做 Checkpoint 时,留下来的就是一个有意义的 working set,而不是整块内存的无差别转储。背后其实是一个很朴素的系统原则:只保存 Root State(根状态),Derived State (派生状态)能重算的就不要硬存。

系统得明确区分哪些是 Root State,哪些操作产生了副作用,哪些只是纯计算,即使丢了也能安全重建。容器和 VM 这套抽象很擅长做资源隔离,但它们并不知道哪些状态重要、哪些写入有语义后果。
无限上下文真有那么关键吗?其实缺的是可重入的状态模型
今天大家都在谈长上下文。几百万 token,甚至更大的 context window,当然都有它的价值。
但从系统设计的角度看,真正稀缺的不是更大的窗口,而是能不能把不同类型的信息分层组织好:哪些值得沉淀,哪些按需再查,哪些中间结论应该跨阶段保留,哪些只是过程噪声。
如果系统分不清这些,context 再大也没用。
所以我现在越来越少把 memory 理解成一个无限扩张的 context window,而更愿意把它看成一个可重入的状态模型。它应该支持恢复、分叉和续跑,也应该清楚地区分哪些判断已经沉淀下来,哪些只是过程里的临时痕迹。这样看,memory 的核心就不是存得多少,而是状态组织得对不对。
传统 SaaS 软件的可靠性建立在确定性执行和单元测试上,状态靠内存快照保存,Infra 的核心工作是资源虚拟化。而 Agent 原生软件的执行单元本身就是概率性的,可靠性要靠冗余和约束来兜,状态变成了语义化的工作集。
抛弃简单沙盒:我们需要真正的语义级恢复
传统的 VM 和 Container 擅长隔离资源,但它们根本不了解 Agent 的执行进度,也不理解状态的意义和副作用边界。Agent 原生软件需要的,是一个能把状态、副作用和执行意图放进同一个恢复模型里的全新 Runtime。
这正是我们当下最紧迫的系统工程问题,也是我们动手构建 Runta 的直接原因:简单的沙盒隔离已经远远不够,缺乏是真正在底层提供 Agent 时代缺失的语义级恢复,以及执行层的虚拟化能力。

如果说上一次 Infra 的代际变化,核心是把资源虚拟化出来,让开发者不用再关心物理机在哪里,那么这一次更值得被虚拟化的,可能是执行本身,也就是把恢复、隔离、分叉、续跑这些复杂性压到 runtime 下面。
执行层 Infra 正在重新变成系统工程里最核心的问题。
而今天,我们连一个长时间运行、带真实权限、已经产生外部副作用的 Agent,在跑崩之后到底应该如何恢复,都还没有形成广泛共识。只要这一点没解决,很多看起来已经能跑的 Agent system,本质上都还只是 demo。